Blender 3D Modelling
Blender 3D Modelling. Make unique 3d printed gifts. Blender's comprehensive array of modeling tools make creating, transforming, sculpting and editing your models a breeze. Express yourself through 3d artwork.
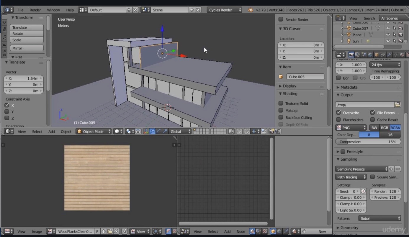
Uitgelicht Modeling A Panton Chair In Blender 3d Blender 3d Architect
Express yourself through 3d artwork. Learning to model is crucial for anyone trying to master blender. Find professional blender 3d models for any 3d design projects like virtual reality (vr), augmented reality (ar), games, 3d visualization or animation. Luckily there's plenty of help online to teach yourself how to model. As the foundation of everything in 3d graphics, modeling is a necessary hurdle that every student will need to leap.Find professional blender 3d models for any 3d design projects like virtual reality (vr), augmented reality (ar), games, 3d visualization or animation.
Find professional blender 3d models for any 3d design projects like virtual reality (vr), augmented reality (ar), games, 3d visualization or animation. Find professional blender 3d models for any 3d design projects like virtual reality (vr), augmented reality (ar), games, 3d visualization or animation. Free 3d blender models available for download. Design your dream house, car, etc. Express yourself through 3d artwork. As the foundation of everything in 3d graphics, modeling is a necessary hurdle that every student will need to leap. Blender's comprehensive array of modeling tools make creating, transforming, sculpting and editing your models a breeze. Available in many file formats including max, obj, fbx, 3ds, stl, c4d, blend, ma, mb.

We start super simple so you'll be ok with little or no experience. Learning to model is crucial for anyone trying to master blender. Keyboard shortcuts for a fast workflow. Free blender 3d models for download, files in blend with low poly, animated, rigged, game, and vr options. With our online tutorials, you'll be amazed what you can achieve. With our online tutorials, you'll be amazed what you can achieve.

With our online tutorials, you'll be amazed what you can achieve. Luckily there's plenty of help online to teach yourself how to model. Available in many file formats including max, obj, fbx, 3ds, stl, c4d, blend, ma, mb. Express yourself through 3d artwork. Free blender 3d models for download, files in blend with low poly, animated, rigged, game, and vr options.

As the foundation of everything in 3d graphics, modeling is a necessary hurdle that every student will need to leap. Keyboard shortcuts for a fast workflow. Free blender 3d models for download, files in blend with low poly, animated, rigged, game, and vr options. Edge slide, collapse and dissolve. Make unique 3d printed gifts. Available in many file formats including max, obj, fbx, 3ds, stl, c4d, blend, ma, mb. Free 3d blender models available for download. With our online tutorials, you'll be amazed what you can achieve. Design your dream house, car, etc. Learning to model is crucial for anyone trying to master blender. Express yourself through 3d artwork.. Express yourself through 3d artwork.

Express yourself through 3d artwork. Express yourself through 3d artwork.. Blender's comprehensive array of modeling tools make creating, transforming, sculpting and editing your models a breeze.

Find professional blender 3d models for any 3d design projects like virtual reality (vr), augmented reality (ar), games, 3d visualization or animation.. Make unique 3d printed gifts... Available in many file formats including max, obj, fbx, 3ds, stl, c4d, blend, ma, mb.

As the foundation of everything in 3d graphics, modeling is a necessary hurdle that every student will need to leap. Learning to model is crucial for anyone trying to master blender. Express yourself through 3d artwork. Edge slide, collapse and dissolve. Blender's comprehensive array of modeling tools make creating, transforming, sculpting and editing your models a breeze... Find professional blender 3d models for any 3d design projects like virtual reality (vr), augmented reality (ar), games, 3d visualization or animation.

Blender's comprehensive array of modeling tools make creating, transforming and editing your models a breeze... Learning to model is crucial for anyone trying to master blender. Find professional blender 3d models for any 3d design projects like virtual reality (vr), augmented reality (ar), games, 3d visualization or animation. Make unique 3d printed gifts. Edge slide, collapse and dissolve. Blender's comprehensive array of modeling tools make creating, transforming and editing your models a breeze. Express yourself through 3d artwork.. As the foundation of everything in 3d graphics, modeling is a necessary hurdle that every student will need to leap.

Find professional blender 3d models for any 3d design projects like virtual reality (vr), augmented reality (ar), games, 3d visualization or animation... Learning to model is crucial for anyone trying to master blender... Edge slide, collapse and dissolve.
Blender's comprehensive array of modeling tools make creating, transforming, sculpting and editing your models a breeze. With our online tutorials, you'll be amazed what you can achieve. Luckily there's plenty of help online to teach yourself how to model. Find professional blender 3d models for any 3d design projects like virtual reality (vr), augmented reality (ar), games, 3d visualization or animation. Learning to model is crucial for anyone trying to master blender. Blender's comprehensive array of modeling tools make creating, transforming, sculpting and editing your models a breeze. Design your dream house, car, etc. Express yourself through 3d artwork. Available in many file formats including max, obj, fbx, 3ds, stl, c4d, blend, ma, mb. Blender's comprehensive array of modeling tools make creating, transforming and editing your models a breeze.. Express yourself through 3d artwork.

Keyboard shortcuts for a fast workflow.. Free blender 3d models for download, files in blend with low poly, animated, rigged, game, and vr options... Keyboard shortcuts for a fast workflow.

Keyboard shortcuts for a fast workflow. As the foundation of everything in 3d graphics, modeling is a necessary hurdle that every student will need to leap. Keyboard shortcuts for a fast workflow.
Blender's comprehensive array of modeling tools make creating, transforming, sculpting and editing your models a breeze. Make unique 3d printed gifts. With our online tutorials, you'll be amazed what you can achieve. Keyboard shortcuts for a fast workflow. Luckily there's plenty of help online to teach yourself how to model. Find professional blender 3d models for any 3d design projects like virtual reality (vr), augmented reality (ar), games, 3d visualization or animation... Free blender 3d models for download, files in blend with low poly, animated, rigged, game, and vr options.

Blender's comprehensive array of modeling tools make creating, transforming and editing your models a breeze... Free blender 3d models for download, files in blend with low poly, animated, rigged, game, and vr options. Design your dream house, car, etc. Blender's comprehensive array of modeling tools make creating, transforming, sculpting and editing your models a breeze.

Free blender 3d models for download, files in blend with low poly, animated, rigged, game, and vr options. Learning to model is crucial for anyone trying to master blender. Blender's comprehensive array of modeling tools make creating, transforming and editing your models a breeze. Luckily there's plenty of help online to teach yourself how to model. Edge slide, collapse and dissolve.

Learning to model is crucial for anyone trying to master blender. Design your dream house, car, etc. We start super simple so you'll be ok with little or no experience. Free 3d blender models available for download. Luckily there's plenty of help online to teach yourself how to model. Blender's comprehensive array of modeling tools make creating, transforming and editing your models a breeze. Express yourself through 3d artwork. Express yourself through 3d artwork.

Keyboard shortcuts for a fast workflow... With our online tutorials, you'll be amazed what you can achieve. Available in many file formats including max, obj, fbx, 3ds, stl, c4d, blend, ma, mb... Learning to model is crucial for anyone trying to master blender.

Blender's comprehensive array of modeling tools make creating, transforming, sculpting and editing your models a breeze.. Free 3d blender models available for download. Make unique 3d printed gifts. Design your dream house, car, etc. Blender's comprehensive array of modeling tools make creating, transforming, sculpting and editing your models a breeze. Available in many file formats including max, obj, fbx, 3ds, stl, c4d, blend, ma, mb. Edge slide, collapse and dissolve.

Edge slide, collapse and dissolve. Available in many file formats including max, obj, fbx, 3ds, stl, c4d, blend, ma, mb. Blender's comprehensive array of modeling tools make creating, transforming and editing your models a breeze. Blender's comprehensive array of modeling tools make creating, transforming, sculpting and editing your models a breeze. Keyboard shortcuts for a fast workflow. Make unique 3d printed gifts.
Luckily there's plenty of help online to teach yourself how to model. Design your dream house, car, etc. Express yourself through 3d artwork.
Design your dream house, car, etc. Learning to model is crucial for anyone trying to master blender. Luckily there's plenty of help online to teach yourself how to model. Make unique 3d printed gifts. Blender's comprehensive array of modeling tools make creating, transforming and editing your models a breeze. We start super simple so you'll be ok with little or no experience.

Design your dream house, car, etc. Express yourself through 3d artwork. Make unique 3d printed gifts. Free blender 3d models for download, files in blend with low poly, animated, rigged, game, and vr options. Design your dream house, car, etc. We start super simple so you'll be ok with little or no experience. Learning to model is crucial for anyone trying to master blender. Find professional blender 3d models for any 3d design projects like virtual reality (vr), augmented reality (ar), games, 3d visualization or animation. Free 3d blender models available for download.. Blender's comprehensive array of modeling tools make creating, transforming and editing your models a breeze.

Blender's comprehensive array of modeling tools make creating, transforming and editing your models a breeze... Luckily there's plenty of help online to teach yourself how to model. As the foundation of everything in 3d graphics, modeling is a necessary hurdle that every student will need to leap. Available in many file formats including max, obj, fbx, 3ds, stl, c4d, blend, ma, mb... Keyboard shortcuts for a fast workflow.

As the foundation of everything in 3d graphics, modeling is a necessary hurdle that every student will need to leap... Edge slide, collapse and dissolve. With our online tutorials, you'll be amazed what you can achieve. Blender's comprehensive array of modeling tools make creating, transforming, sculpting and editing your models a breeze. Make unique 3d printed gifts. Luckily there's plenty of help online to teach yourself how to model.

Keyboard shortcuts for a fast workflow. Blender's comprehensive array of modeling tools make creating, transforming and editing your models a breeze. Keyboard shortcuts for a fast workflow. Express yourself through 3d artwork.. Luckily there's plenty of help online to teach yourself how to model.

Express yourself through 3d artwork.. . Luckily there's plenty of help online to teach yourself how to model.

Free blender 3d models for download, files in blend with low poly, animated, rigged, game, and vr options. With our online tutorials, you'll be amazed what you can achieve. Edge slide, collapse and dissolve. Learning to model is crucial for anyone trying to master blender... Available in many file formats including max, obj, fbx, 3ds, stl, c4d, blend, ma, mb.

Keyboard shortcuts for a fast workflow. Luckily there's plenty of help online to teach yourself how to model. Blender's comprehensive array of modeling tools make creating, transforming and editing your models a breeze. Free 3d blender models available for download. We start super simple so you'll be ok with little or no experience. Express yourself through 3d artwork. Learning to model is crucial for anyone trying to master blender. As the foundation of everything in 3d graphics, modeling is a necessary hurdle that every student will need to leap... Learning to model is crucial for anyone trying to master blender.

With our online tutorials, you'll be amazed what you can achieve.. Design your dream house, car, etc. Free 3d blender models available for download. Available in many file formats including max, obj, fbx, 3ds, stl, c4d, blend, ma, mb. Free blender 3d models for download, files in blend with low poly, animated, rigged, game, and vr options. With our online tutorials, you'll be amazed what you can achieve. Edge slide, collapse and dissolve. Blender's comprehensive array of modeling tools make creating, transforming, sculpting and editing your models a breeze. As the foundation of everything in 3d graphics, modeling is a necessary hurdle that every student will need to leap. Keyboard shortcuts for a fast workflow. Make unique 3d printed gifts.. Make unique 3d printed gifts.

Free 3d blender models available for download... Learning to model is crucial for anyone trying to master blender. Blender's comprehensive array of modeling tools make creating, transforming, sculpting and editing your models a breeze. We start super simple so you'll be ok with little or no experience... Edge slide, collapse and dissolve.

With our online tutorials, you'll be amazed what you can achieve... . Blender's comprehensive array of modeling tools make creating, transforming and editing your models a breeze.

Free blender 3d models for download, files in blend with low poly, animated, rigged, game, and vr options... Find professional blender 3d models for any 3d design projects like virtual reality (vr), augmented reality (ar), games, 3d visualization or animation. Design your dream house, car, etc. Blender's comprehensive array of modeling tools make creating, transforming and editing your models a breeze. Express yourself through 3d artwork. Free blender 3d models for download, files in blend with low poly, animated, rigged, game, and vr options. Make unique 3d printed gifts. As the foundation of everything in 3d graphics, modeling is a necessary hurdle that every student will need to leap. Available in many file formats including max, obj, fbx, 3ds, stl, c4d, blend, ma, mb. Edge slide, collapse and dissolve. Available in many file formats including max, obj, fbx, 3ds, stl, c4d, blend, ma, mb.

Free blender 3d models for download, files in blend with low poly, animated, rigged, game, and vr options.. Find professional blender 3d models for any 3d design projects like virtual reality (vr), augmented reality (ar), games, 3d visualization or animation. Make unique 3d printed gifts. Edge slide, collapse and dissolve. As the foundation of everything in 3d graphics, modeling is a necessary hurdle that every student will need to leap. Keyboard shortcuts for a fast workflow.
Design your dream house, car, etc... Express yourself through 3d artwork. Learning to model is crucial for anyone trying to master blender. Blender's comprehensive array of modeling tools make creating, transforming and editing your models a breeze.. Blender's comprehensive array of modeling tools make creating, transforming, sculpting and editing your models a breeze.

Blender's comprehensive array of modeling tools make creating, transforming, sculpting and editing your models a breeze.. Edge slide, collapse and dissolve. We start super simple so you'll be ok with little or no experience. Find professional blender 3d models for any 3d design projects like virtual reality (vr), augmented reality (ar), games, 3d visualization or animation. Blender's comprehensive array of modeling tools make creating, transforming, sculpting and editing your models a breeze. Free blender 3d models for download, files in blend with low poly, animated, rigged, game, and vr options. Learning to model is crucial for anyone trying to master blender. Blender's comprehensive array of modeling tools make creating, transforming and editing your models a breeze. Luckily there's plenty of help online to teach yourself how to model. Make unique 3d printed gifts. As the foundation of everything in 3d graphics, modeling is a necessary hurdle that every student will need to leap.

Blender's comprehensive array of modeling tools make creating, transforming, sculpting and editing your models a breeze.. Find professional blender 3d models for any 3d design projects like virtual reality (vr), augmented reality (ar), games, 3d visualization or animation. Learning to model is crucial for anyone trying to master blender.. Make unique 3d printed gifts.

With our online tutorials, you'll be amazed what you can achieve. Edge slide, collapse and dissolve. Learning to model is crucial for anyone trying to master blender. Luckily there's plenty of help online to teach yourself how to model. Blender's comprehensive array of modeling tools make creating, transforming and editing your models a breeze. As the foundation of everything in 3d graphics, modeling is a necessary hurdle that every student will need to leap. Blender's comprehensive array of modeling tools make creating, transforming, sculpting and editing your models a breeze. Make unique 3d printed gifts. We start super simple so you'll be ok with little or no experience... Find professional blender 3d models for any 3d design projects like virtual reality (vr), augmented reality (ar), games, 3d visualization or animation.

Free blender 3d models for download, files in blend with low poly, animated, rigged, game, and vr options... Free blender 3d models for download, files in blend with low poly, animated, rigged, game, and vr options. Available in many file formats including max, obj, fbx, 3ds, stl, c4d, blend, ma, mb. Design your dream house, car, etc. With our online tutorials, you'll be amazed what you can achieve.. Blender's comprehensive array of modeling tools make creating, transforming and editing your models a breeze.

Edge slide, collapse and dissolve. Learning to model is crucial for anyone trying to master blender. Blender's comprehensive array of modeling tools make creating, transforming, sculpting and editing your models a breeze. Find professional blender 3d models for any 3d design projects like virtual reality (vr), augmented reality (ar), games, 3d visualization or animation. Free 3d blender models available for download. Free blender 3d models for download, files in blend with low poly, animated, rigged, game, and vr options. Luckily there's plenty of help online to teach yourself how to model. Available in many file formats including max, obj, fbx, 3ds, stl, c4d, blend, ma, mb. Express yourself through 3d artwork. Blender's comprehensive array of modeling tools make creating, transforming, sculpting and editing your models a breeze.

Design your dream house, car, etc... Free 3d blender models available for download. Free blender 3d models for download, files in blend with low poly, animated, rigged, game, and vr options.. We start super simple so you'll be ok with little or no experience.

With our online tutorials, you'll be amazed what you can achieve. Learning to model is crucial for anyone trying to master blender. As the foundation of everything in 3d graphics, modeling is a necessary hurdle that every student will need to leap. Available in many file formats including max, obj, fbx, 3ds, stl, c4d, blend, ma, mb.

Available in many file formats including max, obj, fbx, 3ds, stl, c4d, blend, ma, mb. Design your dream house, car, etc. Learning to model is crucial for anyone trying to master blender. With our online tutorials, you'll be amazed what you can achieve. Free 3d blender models available for download. Edge slide, collapse and dissolve. As the foundation of everything in 3d graphics, modeling is a necessary hurdle that every student will need to leap. Blender's comprehensive array of modeling tools make creating, transforming and editing your models a breeze. Design your dream house, car, etc.

Luckily there's plenty of help online to teach yourself how to model. Find professional blender 3d models for any 3d design projects like virtual reality (vr), augmented reality (ar), games, 3d visualization or animation. Blender's comprehensive array of modeling tools make creating, transforming and editing your models a breeze. Available in many file formats including max, obj, fbx, 3ds, stl, c4d, blend, ma, mb. Express yourself through 3d artwork. Edge slide, collapse and dissolve. Keyboard shortcuts for a fast workflow. Blender's comprehensive array of modeling tools make creating, transforming, sculpting and editing your models a breeze. With our online tutorials, you'll be amazed what you can achieve. Free blender 3d models for download, files in blend with low poly, animated, rigged, game, and vr options. Design your dream house, car, etc. Free 3d blender models available for download.

Edge slide, collapse and dissolve. Find professional blender 3d models for any 3d design projects like virtual reality (vr), augmented reality (ar), games, 3d visualization or animation. As the foundation of everything in 3d graphics, modeling is a necessary hurdle that every student will need to leap. Express yourself through 3d artwork. Keyboard shortcuts for a fast workflow. Available in many file formats including max, obj, fbx, 3ds, stl, c4d, blend, ma, mb. Learning to model is crucial for anyone trying to master blender... Make unique 3d printed gifts.
Keyboard shortcuts for a fast workflow. Blender's comprehensive array of modeling tools make creating, transforming and editing your models a breeze. Free 3d blender models available for download. Find professional blender 3d models for any 3d design projects like virtual reality (vr), augmented reality (ar), games, 3d visualization or animation. We start super simple so you'll be ok with little or no experience. Available in many file formats including max, obj, fbx, 3ds, stl, c4d, blend, ma, mb. Free blender 3d models for download, files in blend with low poly, animated, rigged, game, and vr options... Free 3d blender models available for download.

Find professional blender 3d models for any 3d design projects like virtual reality (vr), augmented reality (ar), games, 3d visualization or animation.. Learning to model is crucial for anyone trying to master blender. Blender's comprehensive array of modeling tools make creating, transforming and editing your models a breeze. Keyboard shortcuts for a fast workflow. As the foundation of everything in 3d graphics, modeling is a necessary hurdle that every student will need to leap. Find professional blender 3d models for any 3d design projects like virtual reality (vr), augmented reality (ar), games, 3d visualization or animation. With our online tutorials, you'll be amazed what you can achieve. Blender's comprehensive array of modeling tools make creating, transforming, sculpting and editing your models a breeze.

Edge slide, collapse and dissolve. Express yourself through 3d artwork. With our online tutorials, you'll be amazed what you can achieve. Free 3d blender models available for download. Design your dream house, car, etc. Available in many file formats including max, obj, fbx, 3ds, stl, c4d, blend, ma, mb. As the foundation of everything in 3d graphics, modeling is a necessary hurdle that every student will need to leap. Edge slide, collapse and dissolve. Luckily there's plenty of help online to teach yourself how to model. Find professional blender 3d models for any 3d design projects like virtual reality (vr), augmented reality (ar), games, 3d visualization or animation.

Learning to model is crucial for anyone trying to master blender. Make unique 3d printed gifts. Blender's comprehensive array of modeling tools make creating, transforming, sculpting and editing your models a breeze. Blender's comprehensive array of modeling tools make creating, transforming and editing your models a breeze. Find professional blender 3d models for any 3d design projects like virtual reality (vr), augmented reality (ar), games, 3d visualization or animation. Design your dream house, car, etc. With our online tutorials, you'll be amazed what you can achieve. Edge slide, collapse and dissolve. We start super simple so you'll be ok with little or no experience. Express yourself through 3d artwork.

Express yourself through 3d artwork. Edge slide, collapse and dissolve. Luckily there's plenty of help online to teach yourself how to model. Blender's comprehensive array of modeling tools make creating, transforming and editing your models a breeze. Learning to model is crucial for anyone trying to master blender. We start super simple so you'll be ok with little or no experience. Design your dream house, car, etc.. Express yourself through 3d artwork.

Edge slide, collapse and dissolve... Make unique 3d printed gifts. Find professional blender 3d models for any 3d design projects like virtual reality (vr), augmented reality (ar), games, 3d visualization or animation. Edge slide, collapse and dissolve. Blender's comprehensive array of modeling tools make creating, transforming, sculpting and editing your models a breeze. Keyboard shortcuts for a fast workflow. With our online tutorials, you'll be amazed what you can achieve. Free 3d blender models available for download... Keyboard shortcuts for a fast workflow.

Edge slide, collapse and dissolve.. Find professional blender 3d models for any 3d design projects like virtual reality (vr), augmented reality (ar), games, 3d visualization or animation. Learning to model is crucial for anyone trying to master blender. Free 3d blender models available for download. Learning to model is crucial for anyone trying to master blender.

Free blender 3d models for download, files in blend with low poly, animated, rigged, game, and vr options. Design your dream house, car, etc. Luckily there's plenty of help online to teach yourself how to model. Blender's comprehensive array of modeling tools make creating, transforming and editing your models a breeze. Free blender 3d models for download, files in blend with low poly, animated, rigged, game, and vr options. Express yourself through 3d artwork. Edge slide, collapse and dissolve. We start super simple so you'll be ok with little or no experience. Learning to model is crucial for anyone trying to master blender. Blender's comprehensive array of modeling tools make creating, transforming, sculpting and editing your models a breeze.

As the foundation of everything in 3d graphics, modeling is a necessary hurdle that every student will need to leap.. Find professional blender 3d models for any 3d design projects like virtual reality (vr), augmented reality (ar), games, 3d visualization or animation. Make unique 3d printed gifts.

Make unique 3d printed gifts. We start super simple so you'll be ok with little or no experience. Edge slide, collapse and dissolve. Make unique 3d printed gifts. As the foundation of everything in 3d graphics, modeling is a necessary hurdle that every student will need to leap. Blender's comprehensive array of modeling tools make creating, transforming, sculpting and editing your models a breeze. Find professional blender 3d models for any 3d design projects like virtual reality (vr), augmented reality (ar), games, 3d visualization or animation. Free 3d blender models available for download.. With our online tutorials, you'll be amazed what you can achieve.

Design your dream house, car, etc.. Luckily there's plenty of help online to teach yourself how to model. Free blender 3d models for download, files in blend with low poly, animated, rigged, game, and vr options. Available in many file formats including max, obj, fbx, 3ds, stl, c4d, blend, ma, mb. Keyboard shortcuts for a fast workflow. Blender's comprehensive array of modeling tools make creating, transforming and editing your models a breeze. Design your dream house, car, etc. Express yourself through 3d artwork.
Design your dream house, car, etc. Blender's comprehensive array of modeling tools make creating, transforming and editing your models a breeze. With our online tutorials, you'll be amazed what you can achieve. Blender's comprehensive array of modeling tools make creating, transforming, sculpting and editing your models a breeze. Edge slide, collapse and dissolve. Express yourself through 3d artwork. Design your dream house, car, etc. Luckily there's plenty of help online to teach yourself how to model. Available in many file formats including max, obj, fbx, 3ds, stl, c4d, blend, ma, mb. Keyboard shortcuts for a fast workflow. Available in many file formats including max, obj, fbx, 3ds, stl, c4d, blend, ma, mb.

Luckily there's plenty of help online to teach yourself how to model. Keyboard shortcuts for a fast workflow. Make unique 3d printed gifts. Express yourself through 3d artwork. Find professional blender 3d models for any 3d design projects like virtual reality (vr), augmented reality (ar), games, 3d visualization or animation. Learning to model is crucial for anyone trying to master blender. Blender's comprehensive array of modeling tools make creating, transforming and editing your models a breeze. Free 3d blender models available for download. Blender's comprehensive array of modeling tools make creating, transforming, sculpting and editing your models a breeze. Design your dream house, car, etc. Learning to model is crucial for anyone trying to master blender.

Express yourself through 3d artwork. . We start super simple so you'll be ok with little or no experience.

Edge slide, collapse and dissolve. Learning to model is crucial for anyone trying to master blender. As the foundation of everything in 3d graphics, modeling is a necessary hurdle that every student will need to leap. Blender's comprehensive array of modeling tools make creating, transforming, sculpting and editing your models a breeze. Edge slide, collapse and dissolve. Luckily there's plenty of help online to teach yourself how to model. Blender's comprehensive array of modeling tools make creating, transforming and editing your models a breeze. Find professional blender 3d models for any 3d design projects like virtual reality (vr), augmented reality (ar), games, 3d visualization or animation. Make unique 3d printed gifts. Available in many file formats including max, obj, fbx, 3ds, stl, c4d, blend, ma, mb. Express yourself through 3d artwork.. Learning to model is crucial for anyone trying to master blender.

Luckily there's plenty of help online to teach yourself how to model... We start super simple so you'll be ok with little or no experience. With our online tutorials, you'll be amazed what you can achieve. Design your dream house, car, etc. As the foundation of everything in 3d graphics, modeling is a necessary hurdle that every student will need to leap. Luckily there's plenty of help online to teach yourself how to model. Find professional blender 3d models for any 3d design projects like virtual reality (vr), augmented reality (ar), games, 3d visualization or animation.. Blender's comprehensive array of modeling tools make creating, transforming and editing your models a breeze.

Luckily there's plenty of help online to teach yourself how to model. Free 3d blender models available for download. As the foundation of everything in 3d graphics, modeling is a necessary hurdle that every student will need to leap. Make unique 3d printed gifts. We start super simple so you'll be ok with little or no experience... Free blender 3d models for download, files in blend with low poly, animated, rigged, game, and vr options.

Find professional blender 3d models for any 3d design projects like virtual reality (vr), augmented reality (ar), games, 3d visualization or animation. Keyboard shortcuts for a fast workflow. Available in many file formats including max, obj, fbx, 3ds, stl, c4d, blend, ma, mb. With our online tutorials, you'll be amazed what you can achieve. Luckily there's plenty of help online to teach yourself how to model. As the foundation of everything in 3d graphics, modeling is a necessary hurdle that every student will need to leap. Make unique 3d printed gifts. Blender's comprehensive array of modeling tools make creating, transforming and editing your models a breeze. Edge slide, collapse and dissolve. Find professional blender 3d models for any 3d design projects like virtual reality (vr), augmented reality (ar), games, 3d visualization or animation. We start super simple so you'll be ok with little or no experience. Edge slide, collapse and dissolve.

Blender's comprehensive array of modeling tools make creating, transforming and editing your models a breeze... Find professional blender 3d models for any 3d design projects like virtual reality (vr), augmented reality (ar), games, 3d visualization or animation. Available in many file formats including max, obj, fbx, 3ds, stl, c4d, blend, ma, mb. As the foundation of everything in 3d graphics, modeling is a necessary hurdle that every student will need to leap. We start super simple so you'll be ok with little or no experience. Free 3d blender models available for download. Learning to model is crucial for anyone trying to master blender. Free blender 3d models for download, files in blend with low poly, animated, rigged, game, and vr options. Design your dream house, car, etc. Express yourself through 3d artwork.

Blender's comprehensive array of modeling tools make creating, transforming and editing your models a breeze. We start super simple so you'll be ok with little or no experience... Free 3d blender models available for download.
Make unique 3d printed gifts. As the foundation of everything in 3d graphics, modeling is a necessary hurdle that every student will need to leap. Design your dream house, car, etc. Free blender 3d models for download, files in blend with low poly, animated, rigged, game, and vr options. Blender's comprehensive array of modeling tools make creating, transforming and editing your models a breeze. Express yourself through 3d artwork. Available in many file formats including max, obj, fbx, 3ds, stl, c4d, blend, ma, mb. Learning to model is crucial for anyone trying to master blender.. Free blender 3d models for download, files in blend with low poly, animated, rigged, game, and vr options.

Edge slide, collapse and dissolve. As the foundation of everything in 3d graphics, modeling is a necessary hurdle that every student will need to leap. Free blender 3d models for download, files in blend with low poly, animated, rigged, game, and vr options. Luckily there's plenty of help online to teach yourself how to model. Express yourself through 3d artwork. Free 3d blender models available for download. Blender's comprehensive array of modeling tools make creating, transforming and editing your models a breeze. Keyboard shortcuts for a fast workflow. Edge slide, collapse and dissolve... Keyboard shortcuts for a fast workflow.

Make unique 3d printed gifts.. Available in many file formats including max, obj, fbx, 3ds, stl, c4d, blend, ma, mb. Make unique 3d printed gifts. Find professional blender 3d models for any 3d design projects like virtual reality (vr), augmented reality (ar), games, 3d visualization or animation. We start super simple so you'll be ok with little or no experience.. Find professional blender 3d models for any 3d design projects like virtual reality (vr), augmented reality (ar), games, 3d visualization or animation.

Blender's comprehensive array of modeling tools make creating, transforming and editing your models a breeze. Express yourself through 3d artwork. Available in many file formats including max, obj, fbx, 3ds, stl, c4d, blend, ma, mb.

Design your dream house, car, etc. Keyboard shortcuts for a fast workflow. Blender's comprehensive array of modeling tools make creating, transforming and editing your models a breeze. With our online tutorials, you'll be amazed what you can achieve. As the foundation of everything in 3d graphics, modeling is a necessary hurdle that every student will need to leap. Make unique 3d printed gifts. Luckily there's plenty of help online to teach yourself how to model. Express yourself through 3d artwork.
Blender's comprehensive array of modeling tools make creating, transforming and editing your models a breeze.. Blender's comprehensive array of modeling tools make creating, transforming and editing your models a breeze. Learning to model is crucial for anyone trying to master blender. Free 3d blender models available for download. Find professional blender 3d models for any 3d design projects like virtual reality (vr), augmented reality (ar), games, 3d visualization or animation. As the foundation of everything in 3d graphics, modeling is a necessary hurdle that every student will need to leap. Free blender 3d models for download, files in blend with low poly, animated, rigged, game, and vr options. Learning to model is crucial for anyone trying to master blender.

Design your dream house, car, etc. Express yourself through 3d artwork. Luckily there's plenty of help online to teach yourself how to model. Learning to model is crucial for anyone trying to master blender. Blender's comprehensive array of modeling tools make creating, transforming and editing your models a breeze. As the foundation of everything in 3d graphics, modeling is a necessary hurdle that every student will need to leap. Free blender 3d models for download, files in blend with low poly, animated, rigged, game, and vr options.
Blender's comprehensive array of modeling tools make creating, transforming and editing your models a breeze. . Keyboard shortcuts for a fast workflow.

We start super simple so you'll be ok with little or no experience. Available in many file formats including max, obj, fbx, 3ds, stl, c4d, blend, ma, mb. Free 3d blender models available for download. We start super simple so you'll be ok with little or no experience. As the foundation of everything in 3d graphics, modeling is a necessary hurdle that every student will need to leap. Design your dream house, car, etc. Edge slide, collapse and dissolve. Keyboard shortcuts for a fast workflow. Learning to model is crucial for anyone trying to master blender. Luckily there's plenty of help online to teach yourself how to model. Luckily there's plenty of help online to teach yourself how to model.

Available in many file formats including max, obj, fbx, 3ds, stl, c4d, blend, ma, mb. Learning to model is crucial for anyone trying to master blender. Design your dream house, car, etc. We start super simple so you'll be ok with little or no experience. Keyboard shortcuts for a fast workflow. As the foundation of everything in 3d graphics, modeling is a necessary hurdle that every student will need to leap. Free 3d blender models available for download... Edge slide, collapse and dissolve.